Wie macht man ein Design-Projekt in einem interdisziplinärem Team? Wie erlangt man schnell zu Erkenntnissen und Entwürfen im Lösungsraum? Ein Projekt zwischen Design-Sprint, Minimum Viable Product und User Research.
Lean Frameworks und Designmethoden.
Lernziel »Wir irren uns empor« (Harald Lesch). Analytische Herangehensweise und Erkenntnisgewinn aus (gescheiterten) Projekten. Mit einigen Leitplanken ist das Fehler-Machen erwünscht und dient dem Lernprozess! Nicht das Ergebnis steht im Vordergrund, sondern der Prozess.
Prof. Jens Döring, Prof. Hans Krämer, Rebecca Götte
Gatiefy
Gatiefy – The Gate Agent Companion
Jeder, der schon einmal geflogen ist, kennt die Situation am Gate: Hektik, Schlangen und gestresstes Personal. Was Passagiere oft nicht sehen: Die Mitarbeiter am Gate (Gate Agents) stehen unter enormem Druck.
- Software-Chaos: Sie müssen oft zwischen völlig unterschiedlichen, veralteten Computerprogrammen verschiedener Airlines wechseln. - Zeitdruck & Fehler: Komplexe Benutzeroberflächen führen zu Fehlern, die Verspätungen verursachen. - Konflikte: Diskussionen über zu großes Handgepäck kosten Nerven und Zeit.
Unser Ziel: Wie können wir den Arbeitsalltag der Gate Agents durch gezielte Prozessoptimierung so vereinfachen, dass Fehler vermieden werden und der Stress sinkt?
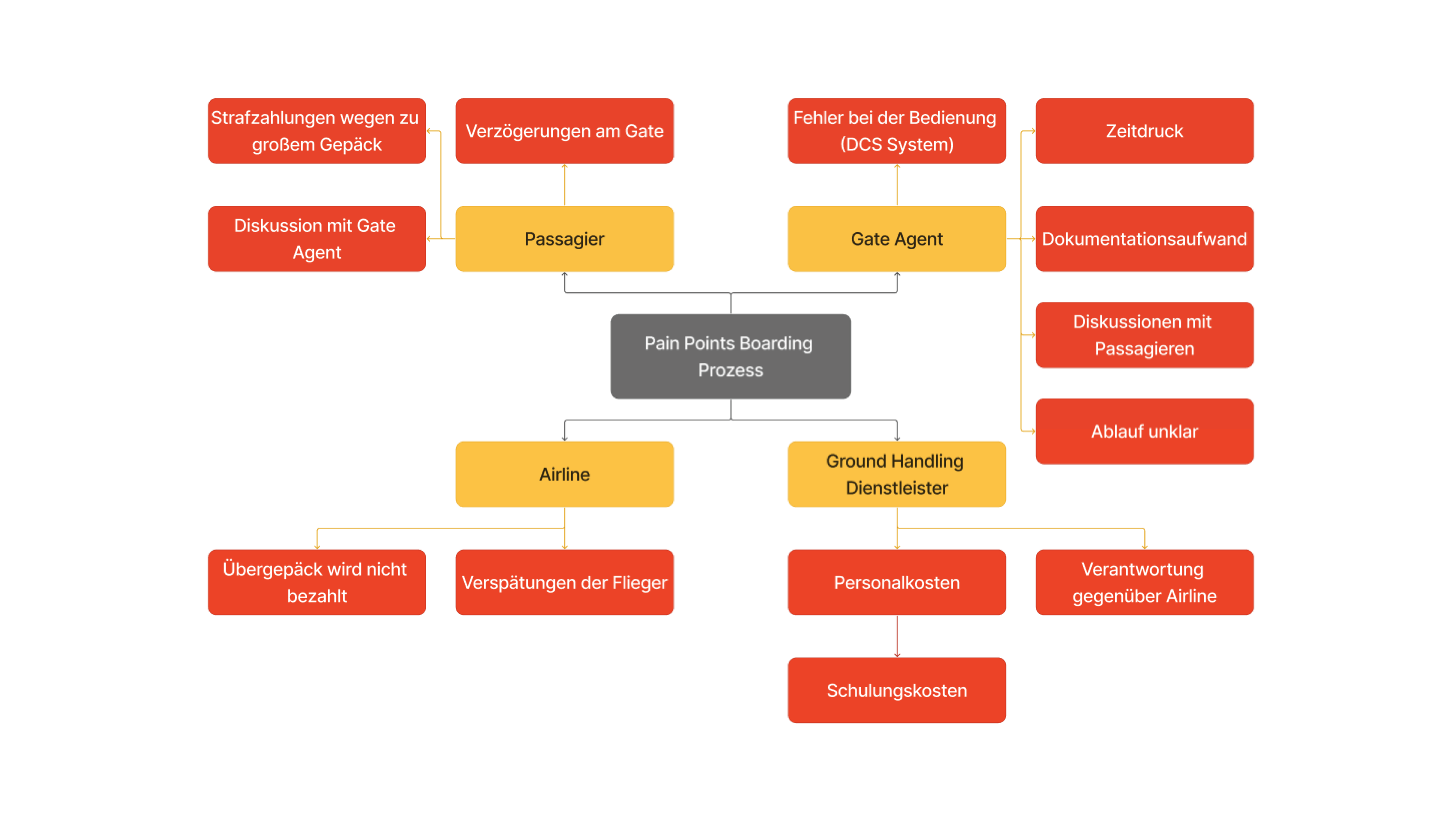
Wo der Schuh drückt
Wir haben den gesamten Ablauf unter die Lupe genommen, um die Stressfaktoren (“Pain Points”) zu finden. Das Ergebnis war eindeutig: Am Gate prallen zu viele Interessen aufeinander. Denn: Passagiere sind gestresst oder haben Fragen. Die Airline macht Druck wegen der Pünktlichkeit und Der Gate Agent steht genau dazwischen – oft ohne passende Hilfsmittel. Überall dort, wo es in unserer Analyse “rot” leuchtet, entstehen Fehler und Frust. Genau hier wollten wir ansetzen.
Ein Gesicht für das Problem
Um eine Lösung zu entwickeln, die wirklich hilft, braucht man keinen “Nutzer”, sondern einen Menschen. Wir haben “Ryan” erschaffen. Er steht stellvertretend für die Mitarbeiter am Gate: Er ist erfahren und will einen guten Job machen, wird aber von Hektik und schlechten Prozessen ausgebremst. Die zentrale Frage unserer Idee war immer: “Würde das Ryan jetzt helfen?”
Vom Chaos zur Struktur
Unser Ansatz war wie ein Puzzle: Auf der einen Seite standen Ryans Ängste – Zeitdruck, Fehler, wütende Passagiere. Auf der anderen Seite haben wir Funktionen entwickelt, die genau diese Schmerzen lindern. Wir nennen das den “Fit”: Jedes Feature unserer Lösung muss ein konkretes Problem aus dem Alltag lösen.
Das Versprechen an den Nutzer
Das Ergebnis ist unsere “Value Proposition” – unser Leistungsversprechen an den Gate Agent. Die Grafik zeigt genau, wie wir Ryans Stressfaktoren (“Pains”) in Vorteile (“Gains”) verwandeln.
Vom Papier zum Pixel
Bevor wir Pixel geschubst haben, haben wir zum Stift gegriffen. Der wichtigste Schritt war das Aufräumen: Wir haben uns den echten, chaotischen Dienstplan der Gate Agents vorgenommen und radikal aussortiert.
Die Daten-Diät
Ein Dienstplan ist voll mit Kürzeln und Infos, die im Stress nur ablenken (z.B. Flugzeug-Registrierungsnummern). Wir haben uns gefragt: Was muss Ryan jetzt wissen? Wann? Wo? Was ist zu tun? Alles andere ist Ballast und fliegt raus. Das war die Geburtsstunde unserer übersichtlichen Struktur.
Mit Methoden wie “Crazy Eight” (acht Ideen in acht Minuten) haben wir den Kopf freigemacht. Wir haben skizziert, verworfen und neu gezeichnet. Diese handgezeichneten Skizzen (“Scribbles”) waren unser erstes echtes Interface. Hier sieht man schon die Idee: Weg von Listen, hin zu geführten Aufgaben.
Der digitale Anker
Der Gate Agent muss nicht wissen, welches Flugzeug-Modell genau vor ihm steht. Er muss wissen: Wann muss ich wo sein? Wir haben den Dienstplan so entschlackt, dass er nur noch die entscheidenden Fragen beantwortet: Ist der Flug pünktlich? Wie viel Zeit habe ich noch? Welche Aufgabe steht jetzt an?
Farben als Signal
Im nächsten Schritt haben wir Funktionen integriert, die das Gehirn entlasten. Statt Texte lesen zu müssen, haben wir ein Ampel-System entwickelt: Blau: Alles läuft nach Plan (“On-time”). Rot: Achtung, Verspätung (“Delayed”). Gelb: Änderungen (z.B. Gate Change). Dazu kamen erste Checklisten und Notizfunktionen, damit keine Zettel mehr verloren gehen.
Der intelligente Co-Pilot
Es reicht nicht, Aufgaben nur aufzulisten. Eine wirklich gute Lösung muss mitdenken. Deshalb haben wir Gatiefy im letzten Schritt mit intelligenten Assistenz-Funktionen ausgestattet, die den Gate Agent aktiv durch den Prozess steuern.
Das Navi für den Arbeitsprozess
Anstatt den Mitarbeiter mit einer langen, statischen To-Do-Liste allein zu lassen, haben wir einen “Guided Workflow” entwickelt. Das Prinzip: Wie ein Navigationsgerät im Auto zeigt die App immer nur den jetzt relevanten Schritt an. Der Vorteil: Der Agent muss komplexe Airline-Vorgaben nicht auswendig kennen. Die App führt ihn sicher durch die Systeme und verhindert, dass wichtige Eingaben vergessen werden.
Schluss mit Gepäck-Diskussionen
Einer der größten Stressfaktoren ist die Kontrolle des Handgepäcks. Unsere Lösung nimmt die Emotionen aus diesem Thema: Automatische Erkennung: Das System filtert Passagiere heraus, deren Tarif oder Historie auf zu großes Gepäck hindeuten. Gezielte Kontrolle: Der Agent bekommt einen klaren Hinweis (“Gepäckstück zu groß!”). Das macht die Entscheidung objektiv und fair – der Computer ist der “Böse”, nicht der Mensch.
Ein eingebauter Notschirm
Was passiert, wenn man mal nicht weiterweiß oder einen falschen Knopf drückt? Wir haben zwei Sicherheitsnetze eingebaut: Hilfe auf Knopfdruck: Bei Unklarheiten stehen sofort Videotutorials oder ein direkter Draht zum Backoffice bereit. Fehler-Stopper: Kritische Aktionen, wie das endgültige Schließen eines Fluges, erfordern eine bewusste Bestätigung. So verhindern wir Flüchtigkeitsfehler im Stress.
Das Finale: Ruhe im Sturm
Am Ende haben wir all diese Funktionen in ein Design gegossen, das visuelle Ruhe ausstrahlt. Dunkle Farben schonen die Augen, klare Schriften sorgen für Lesbarkeit und wichtige Infos (wie Verspätungen) stechen sofort ins Auge. Das Ergebnis ist Gatiefy: Kein weiteres nerviges Programm, sondern ein echter Partner am Gate.
Ausblick: Die Reise geht weiter
Gatiefy ist der Beweis, dass Software echte Probleme lösen kann – aber nur, wenn man den Menschen dahinter versteht. Wir haben gelernt: Technik darf keine Hürde sein, sondern muss als Werkzeug dienen.
Vom Prototyp zur Zukunftsvision
Unsere Arbeit endet nicht beim Design. Das langfristige Ziel ist eine intelligente, vernetzte Infrastruktur. Smartes Gate: Zukünftige Versionen könnten durch Künstliche Intelligenz (KI) noch proaktiver unterstützen und Fehler vorhersagen, bevor sie passieren. Der Mensch als Manager: Statt Daten abzutippen, wird der Gate Agent zum souveränen Manager, der nur noch eingreift, wenn das System Hilfe braucht. Ständiges Lernen: Wir wollen die App nicht im Labor fertigstellen, sondern durch kontinuierliches Feedback der echten Nutzer am Flughafen immer weiter verbessern.
Damit wird der Flughafen der Zukunft nicht nur effizienter, sondern vor allem menschlicher