Inhalt des Kurses
Einführung Gestaltungsschwerpunkte – Wecker-Workshop
Die Studierenden gestalten einen Wecker für eine andere Person und erfahren dabei ihren ersten Designprozess im Schnelldurchlauf.
Projektthematik
Die Studierenden erfahren ihren ersten Designprozess im Schnelldurchlauf.
Dazu gestalten sie einen Wecker, der auf die Bedürfnisse einer bestimmten Person zugeschnitten ist.
Zielsetzung
Dieser Kurs deckt alle Phasen des üblichen Designprozesses in Kurzform ab und gibt gleichzeitig einen Ausblick auf die in den Folgesemestern relevanten Fachrichtungen Interface Design und Application Design. Darüber hinaus dient er dazu, den Studierenden ihre Selbstwirksamkeit im Studium, vor Augen zu halten.
Interaktionsgestaltung
Semesterjahr BetreuungProf. David Oswald, Prof. Marc Guntow, Selina Dick, Prof. Michael Schuster
Wecker Projekt
Im Rahmen unseres Einführungsprojekts im Bereich Gestaltung entwickelten wir einen Wecker, der gezielt auf die Bedürfnisse einer Kommilitonin abgestimmt ist. Sie hatte Schwierigkeiten, abends rechtzeitig ins Bett zu gehen, weil sie sich häufig am Handy „festliest“ und dadurch ihre Schlafroutine nach hinten rutscht.
Konzept
Statt das Problem über Verbote oder eine Handy-Sperre zu lösen, basiert das Konzept auf Nudging: Der Wecker soll sie sanft und positiv dabei unterstützen, abends häufiger zu lesen und so eine entspannendere Abendroutine aufzubauen. Dafür vereint das Produkt zwei zentrale Funktionen: eine klassische Weckfunktion für den Morgen sowie eine integrierte Lampenfunktion, die sich über den Abend hinweg automatisch dimmt. So entsteht ein ruhiger Lichtverlauf, der das Abschalten erleichtert und den Übergang zur Schlafenszeit unterstützt.
Prozess
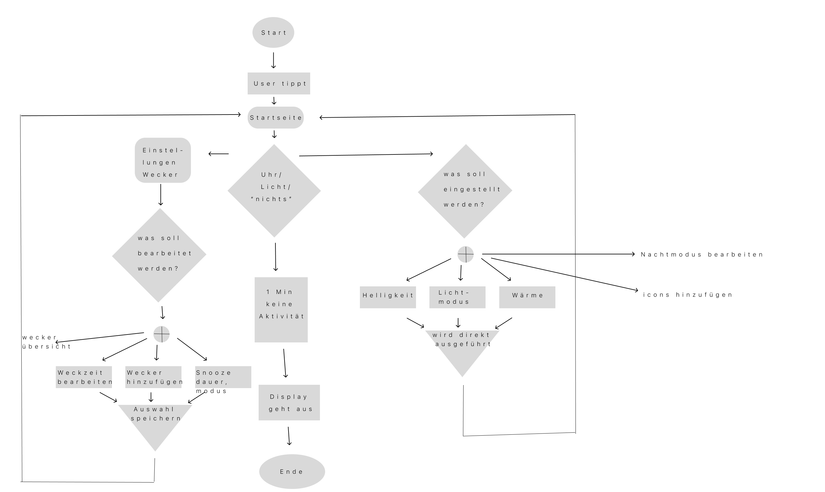
Zuerst habe ich ein Flussdiagramm erstellt, um die Bedienlogik und die einzelnen Schritte in der Nutzung des Weckers klar zu definieren. Darauf aufbauend habe ich verschiedene Layout-Varianten getestet und mich schließlich für ein ruhiges, reduziertes Design in Schwarz entschieden.


Ergebnis
Als visuelles Detail habe ich festgelegt, dass sich die Akzentfarbe dynamisch an die eingestellte Lichtfarbe anpasst – die Interface-Highlights übernehmen also jeweils genau den Farbton des aktuell gewählten Lichts. Dadurch bleibt das Gestaltungskonzept konsistent und die Rückmeldung für die Nutzerin ist sofort verständlich.
Katharina Olbrich
BetreuungProf. David Oswald, Prof. Marc Guntow, Selina Dick, Prof. Michael Schuster
Tags