Die Studierenden gestalten einen Wecker für eine andere Person und erfahren dabei ihren ersten Designprozess im Schnelldurchlauf.
Projektthematik
Die Studierenden erfahren ihren ersten Designprozess im Schnelldurchlauf.
Dazu gestalten sie einen Wecker, der auf die Bedürfnisse einer bestimmten Person zugeschnitten ist.
Zielsetzung
Dieser Kurs deckt alle Phasen des üblichen Designprozesses in Kurzform ab und gibt gleichzeitig einen Ausblick auf die in den Folgesemestern relevanten Fachrichtungen Interface Design und Application Design. Darüber hinaus dient er dazu, den Studierenden ihre Selbstwirksamkeit im Studium, vor Augen zu halten.
Prof. David Oswald, Prof. Marc Guntow, Selina Dick, Prof. Michael Schuster
AL2RM
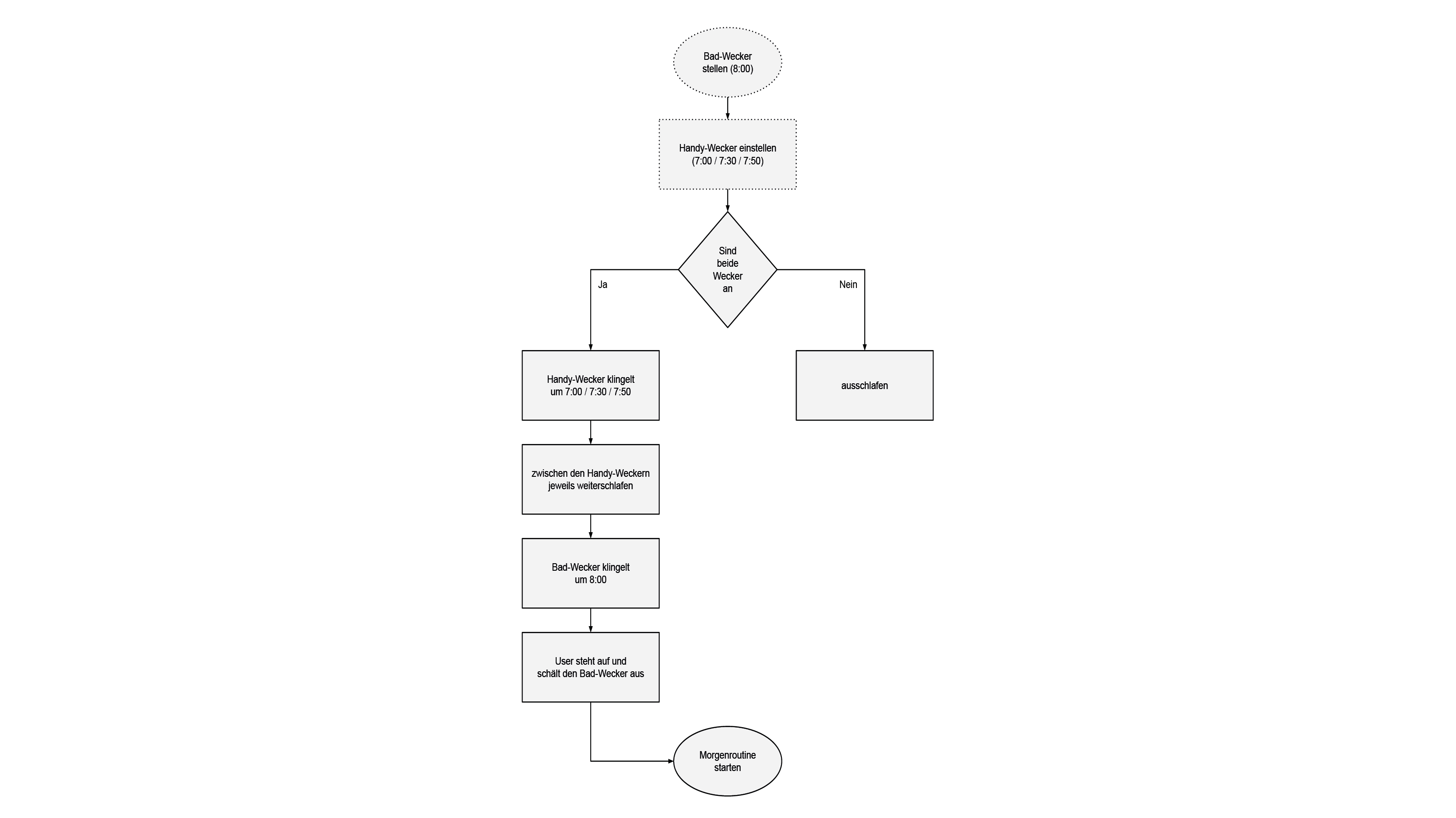
Die Aufgabe im Wecker-Projekt bestand darin, die Bedürfnisse eines Mitstudierenden zu analysieren und darauf aufbauend einen Wecker zu entwickeln, der ihm einen angenehmen und strukturierten Start in den Tag ermöglicht.
Konzept
In einem Interview erklärte Paul, dass er einerseits sanft geweckt werden möchte, gleichzeitig aber einen stärkeren Reiz braucht, um tatsächlich aufzustehen.
Auf Basis dieser Wünsche entstand das Konzept des zweigeteilten Weckers AL2RM. Er kombiniert einen Handy-Wecker mit einem analogen Bad-Wecker, der den Nutzer aktiv zum Aufstehen motiviert.
Prototypen
Die Prototypen sind in ihren Kernelementen identisch aufgebaut:
Drehrad zur Weckzeiteinstellung
Aktivierungsleuchte
runde Ausschalttaste
Handy-Wecker
Der Handy-Wecker bildet die erste Phase des Aufstehprozesses. Der User kann maximal drei Weckzeiten festlegen und diese an seine Aufwachzeit anpassen. Zusätzlich wird visuell dargestellt, wie viel Zeit bis zum nächsten Wecker verbleibt.
Der Bad-Wecker wird unten in der App angezeigt, ist jedoch nicht veränderbar oder ausschaltbar.
Bad-Wecker
Ergebnis
Das Ergebnis sind zwei synchronisierte Wecker, die zusammenarbeiten, den Aufstehprozess strukturieren und den User zuverlässig vom Aufwachen bis zum Start in den Tag begleiten.